UROKAMNET.RU
Все задания под рукой
Гей
01.10.2024

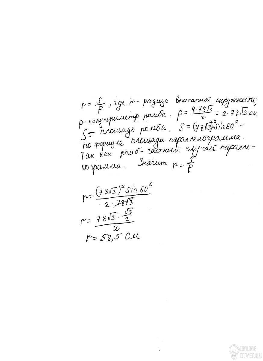
Сторона ромба равна 78 корень 3,острый угол равен 60 градусов.
Найдите радиус вписанной в этот ромб окружности.

Ответы (1)

Знаете правильный ответ?

Думаешь ответы не верны?

Найди верный ответ на вопрос по предмету Геометрия, если вы не получили ответа или никто не дал верного ответа, то рекомендуется воспользоваться поиском и попытаться найти ответ на свой вопрос среди похожих запросов.

© 2025