UROKAMNET.RU
Все задания под рукой
Атика
25.12.2024

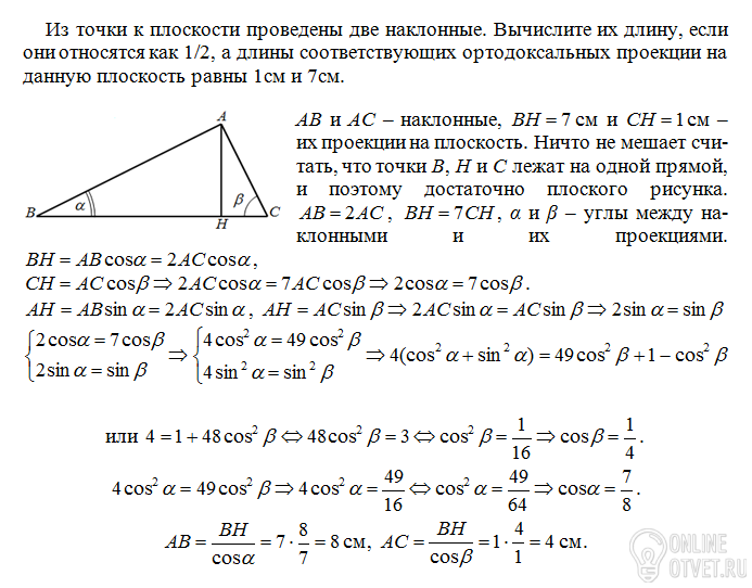
Из точки к плоскости проведены две наклонные. Вычислите их длинну, если они относятся как 1/2, а длины соответствующих ортодоксальных проекции на данную плоскость равны 1см и 7см.

Ответы (1)

Знаете правильный ответ?

Думаешь ответы не верны?

Найди верный ответ на вопрос по предмету Геометрия, если вы не получили ответа или никто не дал верного ответа, то рекомендуется воспользоваться поиском и попытаться найти ответ на свой вопрос среди похожих запросов.

© 2025