На гладкой горизонтальной поверхности покоится клин массой M. На грань, составляющей угол 30 градусов с горизонтом, падает шар массой m со скоростью v. В результате клин начинает двигаться. Определите скорость клина. Время удара мало, удар считать абсолютно упругим.
Ответы (1)
Амико
19.03.2025
1
Если резко ударить мотком по лежащей на полу доске – то она подскочит. Это произойдет потому, что молоток передаст доске импульс, с которым она частично упруго провзаимодействует с полом и отскочит. Примерно такие же события здесь будут происходить между клином и горизонтальной поверхностью. Клин либо отскочит, если он провзаимодействует с поверхностью упруго, либо он просто потеряет энергию вертикального импульса при неупругом взаимодействии с горизонтальной поверхностью. А поэтому было бы ошибкой учесть только горизонтальную скорость клина в энергетическом уравнении.
Ещё раз, как именно клин после соударения с шаром будет взаимодействовать с горизонтальной поверхностью – мы не знаем (будет скакать или просто будет двигаться горизонтально), поскольку нам не заданы параметры взаимодействия клина и поверхности (абсолютно-упругое, абсолютно-неупругое и т.п.), но в любом случае, нам необходимо учесть часть кинетической энергии, которую будет нести вертикальный (!) импульс клина.
Что бы развеять сомнения, добавлю, что, поскольку мы считаем удар мгновенным, то в тот момент, когда шар УЖЕ оторвётся от верхней поверхности – нижняя поверхность клина ЕЩЁ «не будет знать», что клин уже движется вниз, поскольку сигнал (в виде упругой волны) о верхнем взаимодействии ещё не дойдёт до дна.
Шар взаимодействует с клином точно поперёк их общей поверхности в момент контакта. А поверхность эта сориентирована к горизонту под углом Стало быть, сила, действующая на клин – будет придавать вертикальный импульс и скорость в раз больший, чем горизонтальный импульс и скорость.
Обозначим горизонтальную скорость клина, как – тогда его вертикальная скорость
Будем считать, что скорость шара после отскока направлена вбок и ВВРЕХ. Именно из этих соображений далее будем записывать законы сохранения (если получится отрицательное значение скорости, то значит, она направлена – вниз). Обозначим горизонтальную составляющую конечной скорости шара, как а вертикальную, как
Из закона сохранения импульса по горизонтали ясно, что:
Из закона сохранения импульса по вертикальной оси найдём
Из закона сохранения энергии найдём горизонтальную скорость клина:
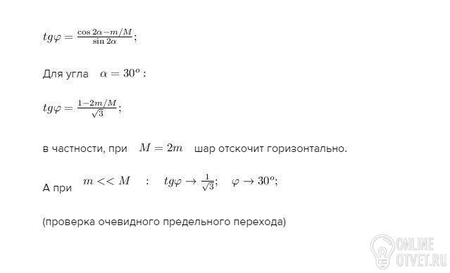
Для угла
В частности, при ;
В частности, при
Часть энергии не превратится ни в движение клина вдоль плоскости, ни в движение шара, а уйдёт вместе с вертикальным импульсом клина либо в колебания клина над поверхностью, либо во внутреннюю энергию (при неупругом взаимодействии клина с поверхностью). Что бы там с этой энергией далее не происходило – необходимо учесть эту энергию отдельно, чтобы не отнести её по ошибке к энергии горизонтального движения клина. После пояснения термина – «потеря энергии» в контексте данной задачи, можно эту потерю и посчитать.
Потеря энергии:
где – начальная кинетическая энергия.
Для угла
При
При
Знаете правильный ответ?
Думаешь ответы не верны?
Найди верный ответ на вопрос
по предмету Физика, если вы не получили
ответа или никто не дал верного ответа, то рекомендуется
воспользоваться поиском и попытаться найти ответ на свой
вопрос среди похожих запросов.
Если резко ударить мотком по лежащей на полу доске – то она подскочит. Это произойдет потому, что молоток передаст доске импульс, с которым она частично упруго провзаимодействует с полом и отскочит. Примерно такие же события здесь будут происходить между клином и горизонтальной поверхностью. Клин либо отскочит, если он провзаимодействует с поверхностью упруго, либо он просто потеряет энергию вертикального импульса при неупругом взаимодействии с горизонтальной поверхностью. А поэтому было бы ошибкой учесть только горизонтальную скорость клина в энергетическом уравнении.
Стало быть, сила, действующая на клин – будет придавать вертикальный импульс и скорость в
раз больший, чем горизонтальный импульс и скорость.
тогда его вертикальная скорость 
а вертикальную, как 













;




– начальная кинетическая энергия.



Ещё раз, как именно клин после соударения с шаром будет взаимодействовать с горизонтальной поверхностью – мы не знаем (будет скакать или просто будет двигаться горизонтально), поскольку нам не заданы параметры взаимодействия клина и поверхности (абсолютно-упругое, абсолютно-неупругое и т.п.), но в любом случае, нам необходимо учесть часть кинетической энергии, которую будет нести вертикальный (!) импульс клина.
Что бы развеять сомнения, добавлю, что, поскольку мы считаем удар мгновенным, то в тот момент, когда шар УЖЕ оторвётся от верхней поверхности – нижняя поверхность клина ЕЩЁ «не будет знать», что клин уже движется вниз, поскольку сигнал (в виде упругой волны) о верхнем взаимодействии ещё не дойдёт до дна.
Шар взаимодействует с клином точно поперёк их общей поверхности в момент контакта. А поверхность эта сориентирована к горизонту под углом
Обозначим горизонтальную скорость клина, как –
Будем считать, что скорость шара после отскока направлена вбок и ВВРЕХ. Именно из этих соображений далее будем записывать законы сохранения (если получится отрицательное значение скорости, то значит, она направлена – вниз). Обозначим горизонтальную составляющую конечной скорости шара, как
Из закона сохранения импульса по горизонтали ясно, что:
Из закона сохранения импульса по вертикальной оси найдём
Из закона сохранения энергии найдём горизонтальную скорость клина:
Для угла
В частности, при
В частности, при
Часть энергии не превратится ни в движение клина вдоль плоскости, ни в движение шара, а уйдёт вместе с вертикальным импульсом клина либо в колебания клина над поверхностью, либо во внутреннюю энергию (при неупругом взаимодействии клина с поверхностью). Что бы там с этой энергией далее не происходило – необходимо учесть эту энергию отдельно, чтобы не отнести её по ошибке к энергии горизонтального движения клина. После пояснения термина – «потеря энергии» в контексте данной задачи, можно эту потерю и посчитать.
Потеря энергии:
где
Для угла
При
При