UROKAMNET.RU
Все задания под рукой
Гневаш
14.01.2025

Помогите решить задачу)
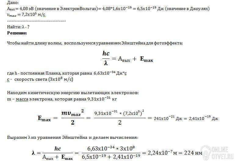
Какой должна быть длина λ электромагнитного излучения, падающего на кадмий, чтобы при фотоэффекте величина максимальной скорости вылетающих электронов была равна v = 7,2 · 105 м/с. Работа выхода электрона из кадмия А = 4,1 эВ; постоянная Планка h = 6,6 · 10-34 Дж·с; скорость света в вакууме с = 3 · 108 м/с; масса электрона m = 0,9 · 10-30 кг.
1 эВ = 1,6 · 10-19 Дж.

Ответы (1)

Знаете правильный ответ?

Думаешь ответы не верны?

Найди верный ответ на вопрос по предмету Физика, если вы не получили ответа или никто не дал верного ответа, то рекомендуется воспользоваться поиском и попытаться найти ответ на свой вопрос среди похожих запросов.

Новые вопросы по предмету Физика:

  1. Ответов 1
  2. Ответов 2
  3. Ответов 1
  4. Ответов 1
  5. Ответов 1
  6. Ответов 1
  7. Ответов 1
  8. Ответов 1
  9. Ответов 1
  10. Ответов 1
© 2025